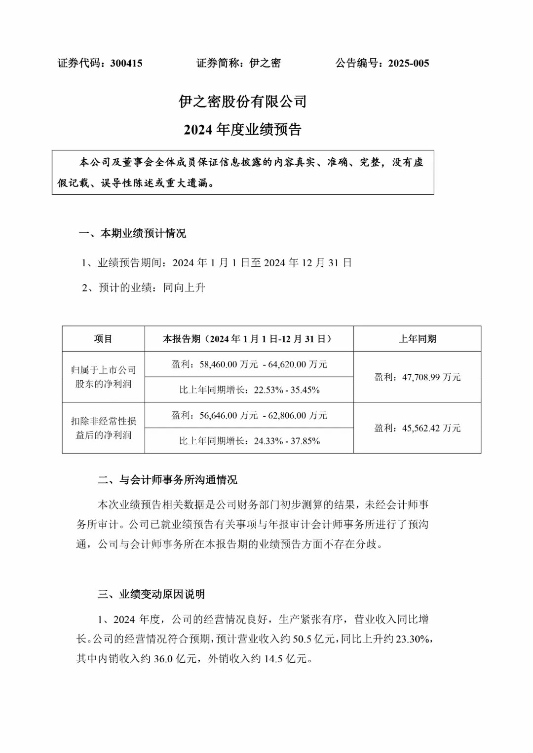
1月10日,伊之密发布2024年度业绩预告:预计营业收入约50.5亿元,同比上升约23.30%;预计归属于上市公司股东的净利润为5.85亿元至6.46亿元,同比上升22.53%至35.45%。公司经营盈利能力持续提升,为未来增长目标的实现奠定了坚实基础。


持续提升产品力,引领高端制造领域
2024年,伊之密坚持“持续创新,科技向善”理念,不断推进“数智高效、全球运营、绿色发展”三大战略方向,焦聚高端制造,不断突破发展。公司发布了一系列战略新品,包括NEXT²两板式压铸机、A6高端智能系列注塑机以及A3系列橡胶注射成型机等。这些新品的推出,不仅为行业带来了重磅的技术突破,也彰显了伊之密在高端装备制造领域的深厚底蕴和创新能力。

A6高端智能系列注塑机
NEXT²两板式压铸机

A3系列橡胶注射成型机
伊之密还成功交付了LEAP9000超大型压铸机、UN2400D1M MultiPro七射多物料注塑机、3200T半固态镁合金注射成型机等重点项目。这些大型设备的成功应用,为新能源汽车、航空航天等高端制造领域的发展注入了新的动力。
LEAP9000超大型压铸机
UN2400D1M MultiPro七射多物料注塑机

10套3500T大型智能压铸单元

3200T半固态镁合金注射成型机
加速全球战略布局,稳步拓展国际新版图
2024年,公司不断加速全球化战略布局。伊之密全球总部大楼和华东生产基地的成功奠基,标志着我们在全球化道路上迈出了崭新的一步。泰国、墨西哥等地区的子公司的投入运营、美国俄亥俄工厂的扩建投产,更为公司全球化战略的落地提供了有力支撑。




此外,伊之密在研发、生产、销售等各个环节都加大了投入力度,不断提升产品力,确保产品能够更好地满足全球客户的需求。同时,通过参加超50场国际展会、举办技术交流会等多种方式,伊之密不断提升品牌知名度和美誉度,努力在全球市场中树立更加卓越的品牌形象。
技术创新与人才战略,双轮驱动竞争力提升
技术创新是伊之密发展的核心驱动力。公司持续加大研发投入,年均研发投入超2亿元,实现软件硬件深度融合。其中,2024年新增授权专利49项,包括发明11项(含1项美国发明),这些专利覆盖注塑成型、压铸成型、橡胶成型、机器人自动化、3D打印、数字化工厂等多个领域,彰显了伊之密在未来市场竞争中的强劲势能。

此外,通过“全球创新中心-事业部技术中心-技术部”三级研发创新体系,突破新技术、新工艺、新材料应用,为公司打造跨产品线核心技术竞争力。同时,伊之密还不断引进大量国际高端人才,通过全球人才共同的合作、学习,为伊之密企业技术创新提供坚实保障,更好地服务好全球客户。
*2024年年度业绩具体数据,将在本公司2024年年度报告中详细披露,实际数据以该报告为准。