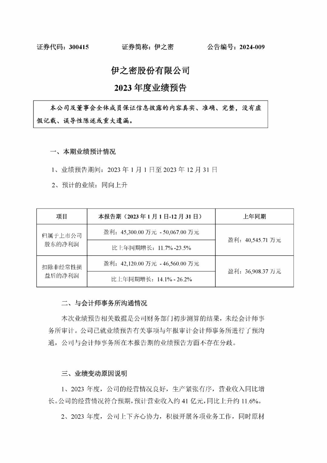
1月19日,伊之密发布2023年度业绩预告,2023 年度,公司预计营业收入约 41 亿元,同比上升约 11.6%。

《伊之密2023年度业绩预告》
全文


报告分析, 2023 年度,伊之密经营情况良好,生产紧张有序,营业收入同比增长。公司的经营情况符合预期。
另外,2023 年度,公司上下齐心协力,积极开展各项业务工作,同时原材料价格回落,盈利能力持续提升,归属于上市公司股东的净利润同比增长,预计归属于上市公司股东的净利润为 4.53亿元至 5.01亿元,同比上升 11.7%至 23.5%,其中扣非净利润约为4.21亿元-4.66亿元,同比增长14.1%-26.2%。

2023年,新能源汽车行业快速增长,为公司带来新的发展机遇。伊之密积极把握发展机遇,围绕新发展战略不断迈进,坚定推进全球化布局,产品服务更加有为,聚力技术研发创新,不断突破核心技术和推动产品升级,为全球客户提供更多元化的产品,更到位的服务,成为更多世界级企业的合作伙伴。
未来,伊之密继续坚持“技术更进一步”,向着“智能数字化、全球化、绿色低碳”重点发力前进。